客户常见需沟通问题及处理方式系列之 外型和槽孔
更新时间:2024-12-12 16:49
33213
19
文档错误过时,
我要反馈
33213
世界之大,无奇不有,对于我们样板厂来说,真是见了太多的各种各样的非标设计(大家尽量按标准设计,严重不提倡非标设计),这些非标设计带来的问题就是大量频繁的沟通,我们样板工程部有5个专人每天花12小时专门来处理与客户发现的非标问题沟通,从上班一直忙到下班,有些问题是沟通一次又一次,可以说打电话都打吐了;
这样的沟通既增加了大家的沟通成本,还耽误了您的板件的制作时间,还有可能造成板件的错误制作,引起重复打样的问题,给您的产品带来不必要的的不确定性;本来样板就是分秒必争的,由于沟通会耽误大量时间(有时会出现找不到直接设计人员的情况,一个问题转手几个同事),也会造成板件的延误,这个是我们和您都不希望看到的;
所以,我们把一些非标设计中做为PCB工厂的处理方案例举出来供大家参考及探讨,看哪些问题容易会造成设计人员和工厂生产之间的分歧,这样大家能够通过这些案例了解一些通常会混淆的原因,在设计时尽量避免这些问题发生,抛砖引玉,减少大家因为不必要的沟通造成的板件耽搁!
另外,我们是仅从PCB板制作角度去提出问题和板厂的通常做法,对于PCB板的处理方式也欢迎大家从设计的角度提出自己的建议,大家可以针对具体图片案例提出自己看法,不辨不明,欢迎沟通,对于下面例举的非标设计后续 不进行电话沟通,按常用做法直接生产!
关于槽孔的规范设计
Protel 99 SE和AD有铜孔及有铜槽做法:https://www.sz-jlc.com/portal/server_guide_64.html
Protel 99 SE和AD无铜孔及无铜槽设计:https://www.sz-jlc.com/portal/server_guide_63.html
(温馨提示:不规范设计将出现N种成品效果)
不规范设计案例一:外形层有类似槽的矩形,对应的孔层有一个钻孔,且线路层上下都有对应形状的焊盘,且孔比槽小,做金属化槽孔处理槽孔宽以钻孔为准,槽长以矩形长为准
注意:金属化槽孔槽宽最少0.65mm,不够0.65mm将加大到0.65mm,如果加大到0.65mm后对应焊盘不够,则对应的槽孔焊盘会做加大处理

不规范设计案例2:外形层有类似槽的矩形,对应的孔层有一个钻孔,且线路层上下都有对应形状的焊盘,孔比槽大,则槽和孔都会做出来!

做出效果如下图:

重点说明:生产工艺能力受限,按这种加工,因为先钻了孔后再钻槽孔时,因为槽孔是一个个钻孔依次钻出来的,钻到这个孔位置底下是悬空的,槽孔可能会歪,客户坚持这样设计,槽孔钻歪钻小不接受投诉。
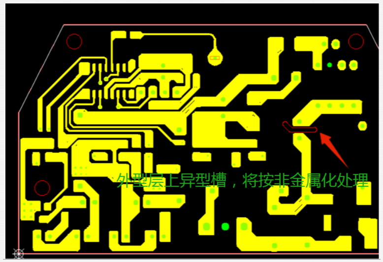
不规范设计案例3:外型层有大块矩形(封闭完整形状),直接按锣非金属化槽处理。

不规范设计案例4:外型层有画圈,但切到铜皮(未切到焊盘),按非金属化锣槽处理

不规范设计案例5:外型层有大块矩形,但切在铜皮上,按非金属化锣槽处理

不规范设计案例6:

不规范设计案例7:

不规范设计案例8:

不规范设计案例9:

不规范设计案例10:

不规范设计案例11:

不规范设计案例12:

不规范设计案例13:

不规范设计案例14:

不规范设计案例15:

不规范设计案例16:

不规范设计案例17:

不规范设计案例18:

(这些图形都是取自客户实际文件,仅做案例演示,我们尽量避免敏感信息暴露出来(隐藏字符层),如果客户觉得案例不适合展示,可以联系我们的客服人员,我们会尽快进行图片替换);
您好”有时候“不能出现在设计绘制工程之口,一定要认真按软件规则规范布线,对人对己都好.以后画板子多注意,做一个专业的工程师,谢谢!
收藏连接即可
意思是,板内这个框按无铜槽成形(开个洞)
建议好,支持!
现在没有收藏功能, 您好建议已记录,国庆后安排
- 1
- 2
- PCB帮助文档
- SMT帮助文档
- 钢网帮助文档
- PCB讨论
- SMT讨论
- 钢网讨论




















